珍寶島(603567.SH):取得藥品補充申請批件 大大豐富公司中成藥的產品管線
格隆匯4月5日丨珍寶島(603567.SH)公佈,近日,公司收到國家藥品監督管理局(“藥監局”)下發的《藥品補充申請批准通知書》,具體情況如下:
批件的主要內容:





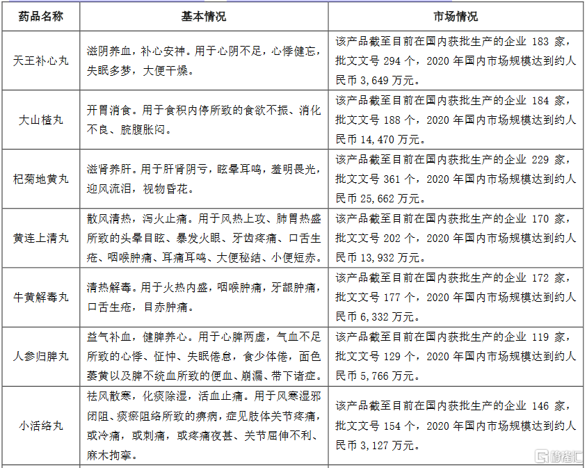
經公司總經理辦公會審議通過,2021年9月公司與黑龍江省松花江藥業有限公司(“松花江藥業”)簽訂了《藥品上市許可持有人轉讓合同》,松花江藥業將包含上述35個品種在內的共計37箇中成藥品種的藥品上市許可持有人轉讓給珍寶島,同時變更生產地址為珍寶島指定的符合GMP標準的生產場地。藥品情況如下:






注:以上市場情況數據來源為藥監局米內網、國家藥品監督管理局。
上述《藥品補充申請批件》的取得,大大豐富了公司中成藥的產品管線,對於公司中藥產業高質量發展將起到很好的推動作用,有望提高公司整體盈利水平。
於本流動應用程式(App)或服務內所刊的專欄、股評人、分析師之文章、評論、或分析,相關內容屬該作者的個人意見,並不代表《香港01》立場。
